全国咨询电话:0531-85705678
在线咨询
微博
微信
网站首页
学校概况
学校简介
校园文化
院系设置
管理机构
蓝翔动态
蓝翔新闻
视频专区
媒体报道
校园环境
自然环境
实训环境
生活环境
教学实力
师资力量
教学模式
教学设备
学员风采
优秀学员
学员作品
成功学子
就业中心
就业指导
就业动态
合作企业
我要报名
在线报名
入学须知
人才招聘
联系我们
联系方式
乘车路线
电子图书馆
网络教育
网络教育
网络教育
网络教育
网络教育
网络教育
网络教育
网络教育
网络教育
网络教育
首页
>
学校概况
>
蓝翔新闻
01.15
2025
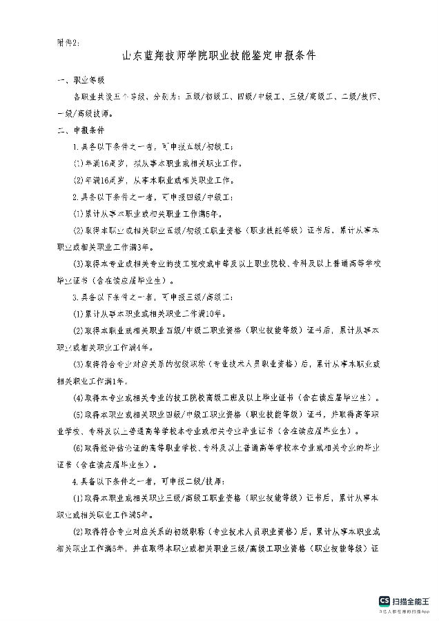
山东蓝翔技师学院2025年院校年度认定计划公告
作者: 山东蓝翔网 来源: 发布日期: 2025-01-15 浏览次数:
热门学院
烹饪学院
培养中高档酒店主厨
汽车工程学院
培养汽车维修技术人才
工程机械学院
培养工程机械操作维修技能人才
焊接技术学院
培养高级焊接技工
数控学院
培养数控机床加工管理人才
美容美发学院
培养店长、美发设计师等技能人才
计算机学院
培养网站建设、网络优化,网络营销人才